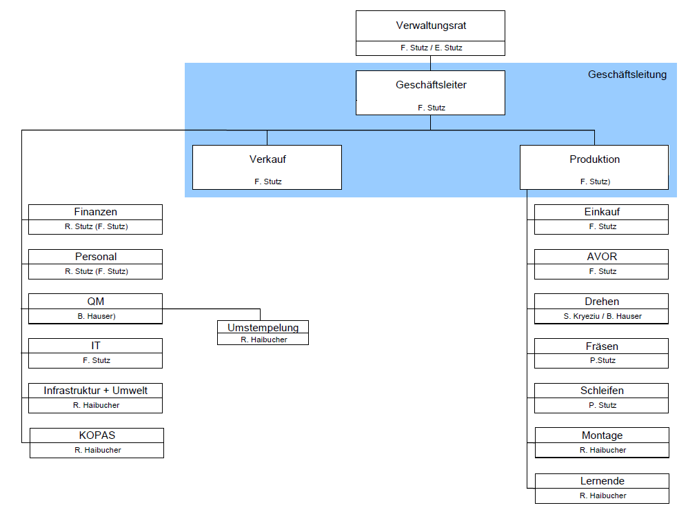
Firmen-Organigramm

Stutz Mechanik ist wie unten stehend organisiert. 
Rechts finden Sie das Organigramm auch als PDF-Datei.